广告图名称
新10L已生效:新加坡境外收入豁免制度的重大变革
作者:
发布时间:2024-05-10
来源:原创

新10L已生效:新加坡境外收入豁免制度的重大变革

1.gif



新加坡财政局(Ministry of Finance, MOF)于2023年6月6日就1947年所得税法(Income Tax Act, ITA)的第33项拟议法律修正案公开征求公众意见。根据新加坡国会(Parliament of Singapore),该修订法案已于2023年10月30日通过,并于2024年1月1日正式生效。


其中,第10L节格外引人关注。根据已生效的修订法案第10L节,自2024年1月1日起不具有经济实质的企业在新加坡收到的境外不动产或动产(“境外资产”)的处置或出售所得在特定情况下将被征税。


如何更好的了解和应对新10L所带来的变革?我们将在本文中从以下四个主题展开介绍:


一    为什么引入第10L节?


二    第10L节的征税范围


三    第10L节带来的影响与分析


四    后10L时代香港与新加坡FSIE机制的对比


一、为什么引入第10L节


根据ITA一般税务原则,新加坡以属地原则并对以下情况征税:


  • 在新加坡发生或者来源于新加坡的收入;


  • 收到在境外赚取的收入,除符合税务豁免的项目(例如股息、服务收入、分公司利润等)。


欧盟行为准则(EU Code of Conduct Group, COCG)于2022年更新了关于境外收入豁免制度指南。在新的指南中,COCG指出如果境外收入豁免制度的范围过于广阔,以至于被动收入(股息、利息、特许权使用费资本利得)可以被无条件地排除在征税范围之外,将导致缺乏实质内容的情况甚至加剧税基侵蚀和利润转移。因此,作为COCG的重要组成部分,欧盟委员会指出如缺乏明确条件(例如与管辖区内的特定实际活动有明确联系),对被动收入豁免将被视为是对《欧盟行为守则》的基本原则的违背。此外,欧盟委员会同样要求司法管辖区对境外来源的被动收入征税,若将部分类型的被动收入排除在征税范围之外,则需执行以下三点:


  • 实施充分的实质要求;


  • 制定强大的反滥用规则;


  • 消除确定排除征税收入的行政裁量权。


由于COCG发布了欧盟非合作司法管辖区税务目的名单且对该名单不断进行审查,以鼓励非欧盟地区的税收法律的变革,欧盟委员会的意见将大大影响全球各地司法管辖区制定税收法律时的决策。例如,曾在2021年被列入欧盟灰名单的香港,已于2023年1月1日起实施已被欧盟认定为符合欧盟前期指导意见的境外来源收入豁免制度,并持续考虑对该制度的适当修订,以使其与COCG指南保持一致。此前我们介绍到,对比香港,新加坡则在资本利得免税和持股免税方面提供了更加宽松的条款(详见“香港离岸豁免新规 - 干货分享3:香港与新加坡持股税务政策比较”)而在引入10L节后,新加坡使得本国关于境外资产出售所得的税收政策与COCG指南保持一致。时这一举措也符合新加坡关注将实质性经济活动定位在本地的政策。


二、第10L节的征税范围


根据第 10L节,自2024年1月1日起相关实体自新加坡境外出售或处置外国资产所获得的收益将被视为应税收入,除符合税务豁免的项目。

与此同时,ITA中原有关于境外来源收入的视为收入规则将同样适用。若境外资产出售或处置所得款项被汇入新加坡、被用于偿还在新加坡开展业务所发生的任何债务,或被用于购买并带入新加坡的动产,这些所得款项将被视为从境外汇入新加坡。


具体流程如下图:


微信图片_2025-09-30_152546_606.png


关于第10L节征税范围的主要问题包括:


Q1:哪些第10L节所指的相关实体?

A1:适用于10L的“相关实体”被定义为合并实体集团的成员(e.g.法人、通 

合伙企业、有限合伙企业、信托等),不包括个人或单独实体。同时,至少一个集团成员在新加坡境外设有营业地点,且该实体被集团母公司纳入合并报表范围内。




Q2哪些企业被第10L节排除在外?


A2: 第10L节不适用于:

        • 金融机构

        • 享受特定税收激励项目的实体(例如保险行业激励计划);

        • 其他满足以下经济实质要求的实体。



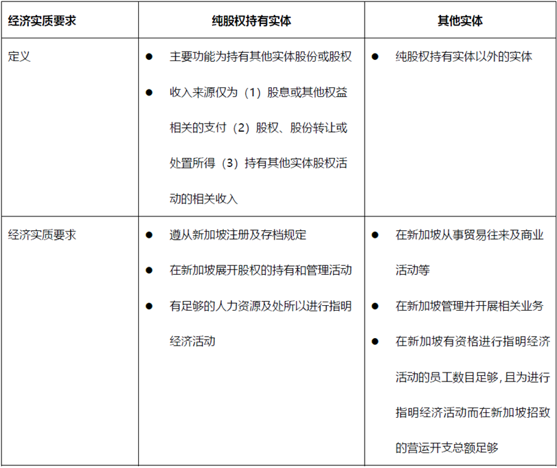
其中,对其他满足经济实质的实体具体要求为:


微信图片_2025-09-30_152547_782.png



Q3哪些属于第10L节所规定的境外资产?

A3位于新加坡境外的动产和不动产(或相关权益)被视为境外资产,对资产所在地的定义如下:

        • 不动产:不动产所在地;

        • 股票或证券:公司或发行方所在地;

        • 知识产权或许可:所有者或许可证持有人居住地;

        • 有形资产(无明确规定):资产所在地。




Q4哪些属于第10L节所指的在新加坡收到?

A4: 根据ITA第10(25)条,以下情况下,收入视为在新加坡收到:

        • 汇入、传送或带入新加坡

        • 被用于偿付在新加坡经营所产生的债务;

        • 被用于购买动产,并带入新加坡。 



三、第10L节带来的影响与分析

随着2024年的到来,第10L节已然生效,企业已无法再依靠资本利得免税政策或第13W节规定的安全港条例来处置或出售境外资产。


此外,企业应对在新加坡的实体是否符合经济实质要求有准确的判断并持续监测,确保具有经济实质的实体始终符合要求。同时,企业应严加避免无意中将源于新加坡境外的收入以任何形式汇入新加坡。


我们建议拥有境外资产的新加坡企业及所在集团尽早对相关资产的处置情况进行评估,以确定是否会被纳入第10L节所规定的征税范围,包括资产所在地、处置或出售收益是否将汇回新加坡以及经济实质是否达到新规定要求等。


如果您担心第 10L 条可能对贵司或其他关联企业产生影响,我们非常愿意就该项规定与您进一步讨论,并为您做出专业解读并提示相关风险。


四、后10L时代香港与新加坡FSIE机制的对比

A、新加坡第10L节与香港境外来源收入豁免制度对境外来源的资产处置收益的对比


微信图片_2025-09-30_152548_886.png



B、新加坡与香港对经济实质要求的对比


微信图片_2025-09-30_152550_150.png



微信图片_2025-09-30_152551_432.png




声明:本公众号文章版权归TC Group所有,如需转载必须经过书面授权,未经授权的任何转载、摘编、转帖或其他复制行为将视为对我们文章版权之侵犯。转载授权联系方式:wecare@top-c.hk


!1.jpg

长按上图 识别二维码关注

!2.jpg


关注我们,通过以下社交网络,了解更多TC消息。
领英 知乎 instagram 脸书 使用微信扫一扫,查看视频号 使用Snapchat扫一扫 使用抖音扫一扫 使用微信扫一扫
品牌合作:欢迎各国专业机构和人士与本集团品牌合作,共享市场和技术,为客户提供更多服务。请联系wecare@top-c.hk
香港九龙尖沙咀柯士甸路20号保发商业大厦10楼1002室
Copyright ©2013-2025 TC Group
粤ICP备2020086940号-1